每经记者 李蕾 每经编辑 彭水萍
4月30日,多家基金公司官宣更换董事长。
华富基金公告原董事长赵万利因工作调整离任,余海春新任公司董事长;东海基金也发布公告,任命袁忠为董事长,原董事长杨明因个人原因辞职离任;江信基金则是一口气公布了多则高管变更,包括原董事长孙桢磉、原总经理原亮同日离任,同时新任孙剑为董事长,并由他来代任总经理一职。
Wind数据显示,4月以来已有38名公募高管发生变更,涉及26家基金公司。其中董事长变更13人次,涉及9家公司,创下了近两年半时间来的新高;总经理变更也达到11人次,涉及6家公司;年内高管变更人次已经超过百人,达到134人次,涉及74家公司。
有公募人士对《每日经济新闻》记者分析,随着基金行业竞争日益激烈,基金公司需要通过更换高管来优化管理效能、提升业绩表现,这是近期基金公司更换董事长、总经理频率较高的重要原因。除此之外,股东结构与战略调整、个人职业发展与工作调动等都是导致公募高管频繁变动的因素之一。
临近“五一”假期,多家基金公司密集官宣变更董事长,其中还有公司董事长、总经理同日离任。
4月30日,华富基金发布了董事长变更的公告,显示原董事长赵万利因工作调整,已在4月29日离任,余海春新任董事长一职。

公告显示,余海春拥有三十四年证券从业经验,这也不是他第一次在华富基金任职了。早在2016年7月,余海春就出任过华富基金总经理,直到2019年4月因工作安排离职,回归该公司股东方——华安证券担任机构管理部总经理。如今他重回华富基金,担任董事长一职,兼任华安证券总经理助理。
无独有偶,东海基金今日也发布了董事长变更公告,显示原董事长杨明已因个人原因离任,袁忠新任董事长一职。

简历信息显示,袁忠也是“东海系”的老人了,历任江苏省启东市国家税务局科员,江苏省常州市国家税务局科员,常州市人民政府金融工作办公室副处长、主任科员,常州市地方金融监督管理局地方金融监管一处处长,东海证券总裁助理(挂职),东海证券党委办公室主任;现任东海证券党委委员、执行委员会委员、董事会秘书、办公室主任(兼)、战略规划部总经理(兼),兼任东海期货监事会主席。
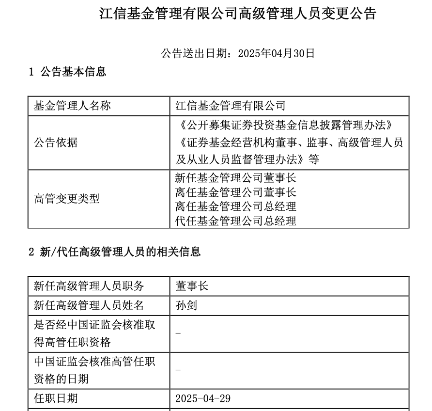
除此之外,江信基金更是在今天一口气公布了多则高管变更公告,公司原董事长孙桢磉因个人原因离任、不再转任该公司其他工作岗位;原总经理原亮因工作原因离任总经理一职,但保留其他现有职务,Wind显示原亮目前还担任江信基金的财务负责人。
与此同时,孙剑新任江信基金董事长,同时由他代任总经理。据公告,孙剑历任江西省交通厅航务管理局港航工程处打捞队副队长、团委书记,江西沃德律师事务所律师,江西豫章律师事务所律师,国盛证券总裁办法律部经理、合规管理总部部长、法律风险总部总经理、合规风险控制总部总经理、风险管理部总经理、合规法律部副总经理、合规法律部首席律师(部门总经理级)、合规法律部总经理助理等职务。

进入4月,公募高管的频繁流动仍然是一大趋势。除了今天密集官宣的几家公司以外,就在几天前,海富通基金也宣布原董事长路颖因工作调整离任,谢乐斌新任董事长。
4月18日,中航基金发布公告称,裴荣荣新任公司总经理,同时副董事长刘建职务名称变更为联席董事长。
4月16日,光大保德信基金官宣,该公司总经理刘翔因个人原因卸任相关职务,其工作由副总经理、首席运营总监兼首席信息官贺敬哲代为履行。
4月12日,天治基金公告称,原总经理许家涵因个人原因离任,柴晓秀代任总经理职务,而后者在3月底刚刚新任天治基金董事长等等。
据Wind数据,今年4月以来已有38名公募高管发生变更,涉及26家基金公司。其中董事长变更13人次,涉及9家公司,创下了近两年半时间来的新高;总经理变更达到11人次,涉及6家公司;还有副总经理变更10人次,涉及9家公司等。年内高管变更人次已经超过百人,达到134人次,涉及74家公司。
事实上,如果仅看今年3月的公募高管变更人次,可以发现该月以60人次创下了公募发展历史上的高管变动纪录。
对此,有头部公募人士对《每日经济新闻》记者分析称,近期公募基金公司更换董事长、总经理频率较高,是由多方面因素引起的。
“一是市场竞争加剧与业绩压力,公募基金行业竞争日益激烈,公司需要通过更换高管来优化管理效能、提升业绩表现;二是股东方的战略调整,这也是近期多家公司高管变动比较大的重要原因,当股东方对公司的战略方向、业务布局或管理模式有新的要求时,通常会通过更换高管来推动公司转型;其他的还有个人职业发展、工作调动等。”
上述头部公募人士表示,不少中小基金公司高管变动比较大,是由于这些公司在渠道、人才、技术等关键资源上处于劣势,但考核压力却并不小,因此难以吸引和留住优秀高管;反过来看,中小公司在市场竞争中处于劣势,高管频繁变更可能进一步削弱其竞争力。
“总的来说,公募行业高管流动是市场竞争和行业发展背景下的正常现象,但公司需要在引入新人才和保持管理稳定性之间找到平衡,避免频繁变动带来的公司管理层和团队稳定性下降,以实现可持续发展。”该人士指出。



发表评论
2025-04-30 19:30:00回复
2025-04-30 20:46:53回复
2025-04-30 20:10:50回复