专题:2025基金年报季启幕:头部公募“万亿战”升级,工银瑞信净利领跑,“赚钱榜”大洗牌
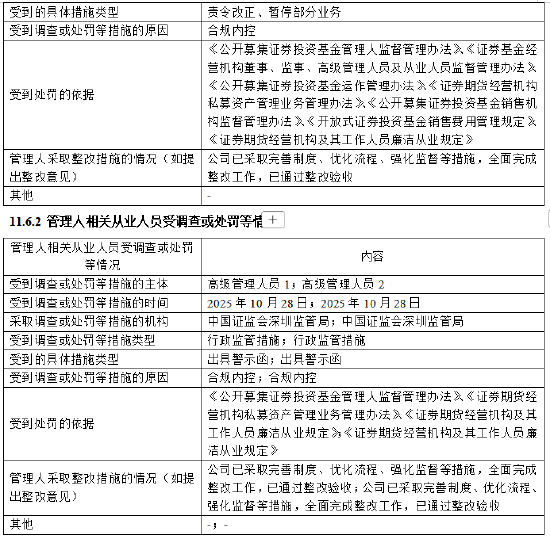
伴随着公募产品2025年报的集中披露,过去一年基金公司受到监管处罚的情况曝光。博时基金2025年报显示,2025年10月31日,博时基金因合规内控问题被深圳证监局责令改正,并被暂停部分业务。此前10月28日,两名高级管理人员同样因合规内控问题被出具警示函。截至报告期末,博时基金已通过完善制度、优化流程、强化监督等措施完成整改,并已通过整改验收。


专题:2025基金年报季启幕:头部公募“万亿战”升级,工银瑞信净利领跑,“赚钱榜”大洗牌
伴随着公募产品2025年报的集中披露,过去一年基金公司受到监管处罚的情况曝光。博时基金2025年报显示,2025年10月31日,博时基金因合规内控问题被深圳证监局责令改正,并被暂停部分业务。此前10月28日,两名高级管理人员同样因合规内控问题被出具警示函。截至报告期末,博时基金已通过完善制度、优化流程、强化监督等措施完成整改,并已通过整改验收。


发表评论
2026-03-31 15:53:07回复
2026-03-31 17:01:17回复