来源:智通财经网
中信建投证券发布研报称,近期A股春季行情呈现阶段性调整,核心是内因主导、外因催化。内因为主动降温、宽基ETF遭遇抛售潮;外因包括特朗普政治行为、美联储主席换届、伊朗地缘冲突、Anthropic新工具引发全球科网股下跌等多重扰动。当前外部扰动未对中国产业基本面形成实质性冲击且集中降温操作已结束,市场情绪充分释放,调整较为到位,春节后春季行情有望延续,建议持股过节。后续行业配置来看,景气端重点关注 AI 算力、化工、电力设备与储能;主题可依托地方两会政策信号,前瞻布局全国两会潜在催化板块。
外部冲击加剧,需要担忧吗?
在上周的策略周思考《金银巨震,风格切换》中,中信建投明确指出“短期市场面临回调压力,不过全A指数调整空间有限,且有望在春节前企稳,春节前后迎来新一轮上行行情。”本周市场延续情绪降温和指数回落趋势,行业轮动加快,春季行情进入阶段性调整阶段,不过除了A股自身因素外,外部冲击因素明显加剧。过去一两周全球市场走势震荡分化,大类资产价格波动,AI、加密资产和贵金属联动下跌,引发了市场对春季行情延续性的疑虑,投资者关注外部冲击加剧会对A股产生怎样的影响。
中信建投认为,近期A股市场的调整由主动降温的内因引发、受美联储换届、伊朗局势、海外AI板块偏好下降等外因催化。但由于A股和全球市场的弱关联性、外部短期扰动不足以对A股造成长期影响、考虑到主动降温的调控基本结束、春节-两会等季节性因素,中信建投认为此次调整是阶段性的。随着情绪目前充分降温,预计节后春季行情延续,建议在春节前进行逢低布局并且持股过节。
从行情表现来看,全球主要股指整体呈震荡分化态势,A股行业轮动加快,大类资产虽有波动但未影响整体流动性。近一个月,全球股市不同市场表现差异较大。A股前期热门板块有色、传媒、电子、通信回调,部分景气板块相对抗跌,资金分歧加大。虽然大类资产原油呈现区间波动走势,纽约金、上海银的价格相比1月底均有不同程度的下调,但未出现资金大规模跨资产流动的情况,总体而言,流动性环境未发生根本变化。



本次调整由监管主动降温的内因引发、受美联储换届、伊朗局势以及国外AI投资偏好下滑等外部因素催化。内因方面,部分主题板块出现炒作泡沫,为引导资金规范操作,证监会主动进行“逆周期调节”,同时宽基ETF出现“抛售潮”,市场风险偏好短期下滑。
外因方面,多重扰动叠加放大调整压力。特朗普相关政治行为加剧政策不确定性;美联储新主席政策预期扰动全球资金定价;伊朗局势升温引发地缘政治担忧;AI初创公司Anthropic发布的Claude协作插件等工具引发市场对AI取代传统工具的担忧,相关板块的美股剧烈下跌,并联动影响A股科技板块。

中信建投认为外部冲击对A股的影响是阶段性的,主要源于以下三点原因:
1)近年来,A股市场运行节奏与全球股市的关联性呈现阶段性弱化。本轮行情,A股与海外市场走势背离的现象时有发生。虽然该阶段发生过全球性的恐慌抛售,例如25年两次中美贸易战,但短期的风险事件并不会影响A股的长期走势。独立性增强的一个重要观察维度是人民币汇率的坚挺。近期尽管美元指数有所波动,但人民币汇率持续保持强势,这反映了全球资金对中国经济基本面与政策稳定性的预期,使得人民币资产的整体避险属性与吸引力提升。因此,当外部出现动荡时,A股市场受国内积极政策预期与内生修复动力的支撑,能够很大程度上缓冲海外流动性紧缩或宽松对A股产生的直接冲击。

2)外部冲击唯有通过全球产业链与贸易链条实现基本面传导,才能对 A 股市场形成长期影响,而当前的外部扰动尚不具备这一传导条件。只有当冲击切实改变众多行业的供需、成本或订单预期,从而影响企业盈利前景时,才会引发显著的全球市场联动。而当前市场所担忧的因素,如海外货币政策预期摇摆、欧美选举政治博弈、中东地缘局势紧张等,本质上仍属于金融与政治层面的短期扰动,并未对中国主要产业的供应链、终端需求或技术路径构成普遍性、实质性的基本面冲击,因此预计本次外部冲击对A股的长期影响有限。
3)此外,从1月15日开始的宽基 ETF“抛售潮”自1月30日开始明显缓和,从本周情况观察已告一段落,市场对相关扰动的担忧也在逐步消化。随此因素消退,A股自身独立的资金面环境有望得到改善。后续市场驱动逻辑预计将从情绪与资金博弈,逐渐回归至公司盈利、行业景气度及宏观经济修复等基本面因素上来,定价体系将更为清晰和稳定。

4)当下内外部因素综合影响下情绪已经充分降温。本周全A成交额持续缩量,市场大面积跌停,上证指数回落至MA20以下,市场前期高涨过热情绪已经得到较好化解。整体上春节前可以进行逢低布局,预计节后春季行情延续,建议持股过节。


后续行业选择围绕景气布局,逐步关注两会可能的产业政策
景气产业方面,AI算力资本开支加大、化工细分板块涨价、海外电力及储能订单持续爆发,主题线索方面,可以适当根据地方两会政策布局相关板块,如商业航天、中药等产业。
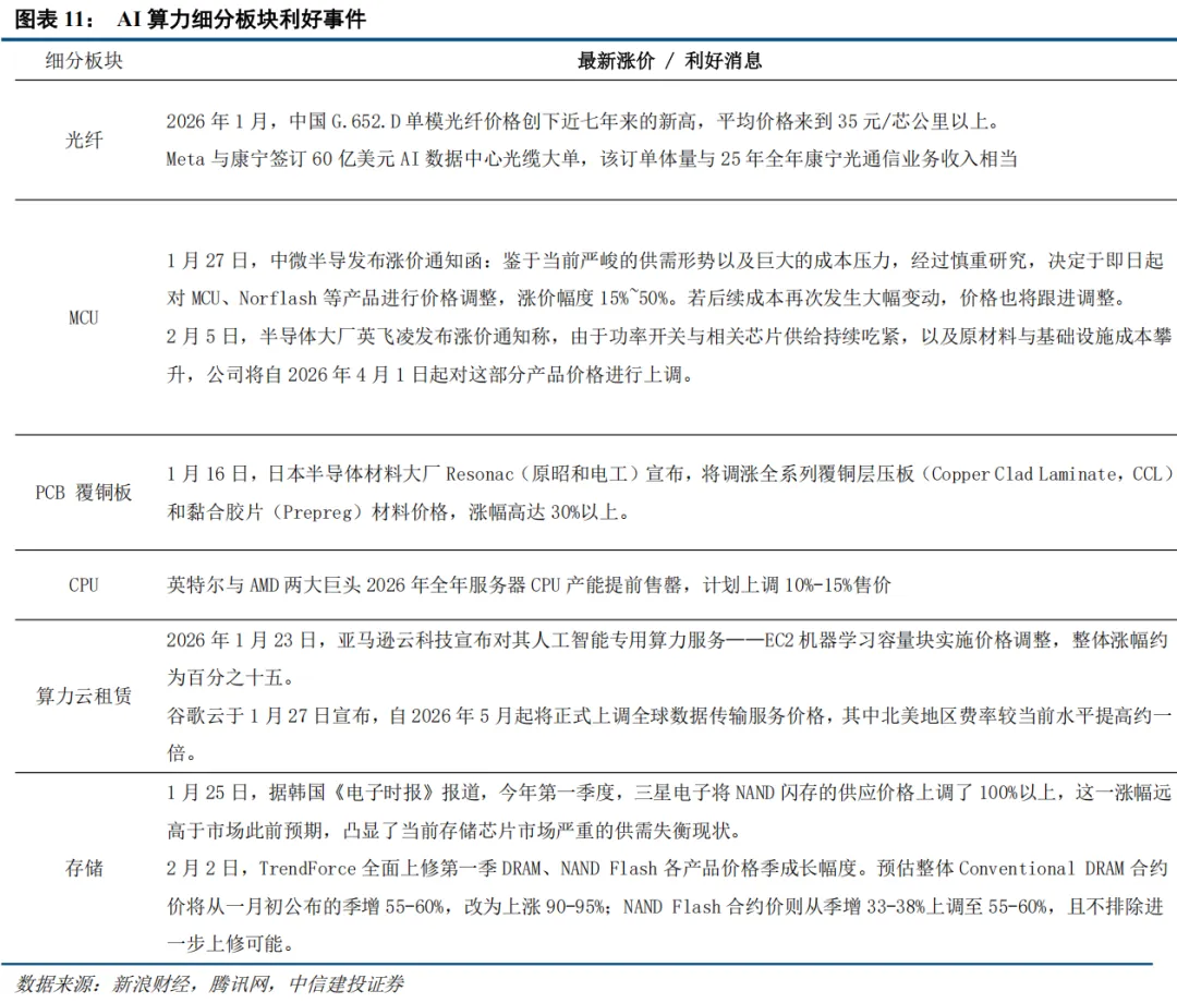
AI算力资本开支远超预期,叠加细分板块涨价潮,AI算力仍具备一定投资潜力。全球AI算力公司资本开支指引上调,Meta表示全年资本支出最高将升至1350亿美元,增幅可能达87%,微软同期公布第二财季资本支出同比增长66% ,谷歌和亚马逊也分别计划今年最高投入1850、2000亿美元,四大巨头合计6500亿美元的资本支出构建了AI算力基本盘。因此,随着市场风险偏好恢复,预计市场会按照基本面逻辑定价。同时,AI算力细分产业均有不同程度涨价,光纤、MCU、覆铜板,CPU,算力云租赁,存储等都值得重点关注。
行业配置方面,AI算力、有色金属、创新药和汽车有较为明显的景气催化,前期市场热点商业航天和AI应用可能阶段性调整,可以关注其他主题线索如特高压、脑机接口、可控核聚变等。


化工板块近期整体迎来估值修复行情,核心驱动力在于多个细分领域的产品涨价逻辑持续涌现。本周五,全球化工巨头巴斯夫宣布自即日起上调TDI产品价格,这一标志性事件显著提振了市场情绪,带动板块普涨。随着行业供给侧在“反内卷”政策下持续优化,具有成本优势、技术壁垒或资源属性的核心龙头企业正迎来价值重估。PET、聚氨酯、煤化工、磷化工、氟化工、聚氯乙烯(PVC)、染料等细分领域的龙头企业,预期成为当前阶段的重点配置方向。

此外,上游油气资源作为基础化工及多数制造业的源头,其价格波动不容忽视。近期地缘政治风险加剧,伊朗局势若进一步升温,可能对全球原油供应产生扰动,抬高油气价格,后续局势演变值得持续关注。

储能行业正迎来海内外双重驱动红利。国内依托容量电价机制形成稳定的收益预期;而海外则是受AI算力催生确定性的增量需求催化,多家储能企业已陆续承接北美数据中心的相关订单。这主要是因为相较于其他电力解决方案,储能凭借1至3年的快速部署周期、可控的用电成本及绿色环保的核心优势,已成为其电力保障的关键方案。

主题线索方面,考虑到春节后全国两会即将召开,而两会通常会明确国家重点产业的支持方向,可以适当根据地方两会政策布局相关板块,如商业航天、中药等产业。近期商业航天等领域密集发布的产业政策,可被视为政策方向的预兆,虽然近期板块因过热面临调整压力,但催化不断、值得关注。2月5日,工信部等八部门联合印发《中药工业高质量发展实施方案(2026一2030年)》,从全产业链视角为中药工业未来五年发展划定“路线图”,为中药全产业链发展注入强劲动能。




发表评论
2026-02-09 01:02:59回复