炒股就看金麒麟分析师研报,权威,专业,及时,全面,助您挖掘潜力主题机会!
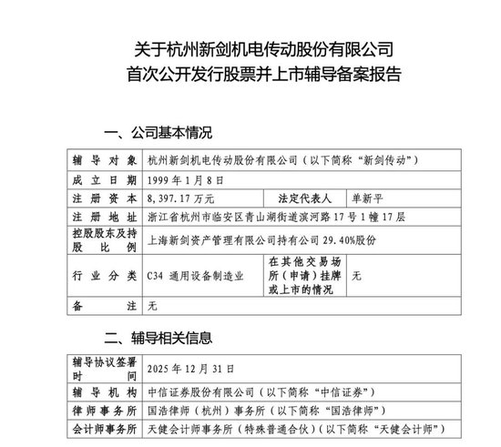
据证监会官网,杭州新剑机电传动股份有限公司(下称“新剑传动”)于1月9日启动上市辅导,中信证券担任辅导机构。
因与特斯拉Optimus产业链的密切关系,新剑传动此前虽未上市,但在产业界和投资界仍拥有极高的知名度。多位券商分析师称,新剑传动为人形机器人T链(即“特斯拉”)的一级供应商。

辅导备案报告显示,新剑传动行业分类为C34通用设备制造业。上海新剑资产管理有限公司持有新剑传动29.40%股份,为其控股股东。根据规划,辅导人员将于2026年4月至2026年5月,对新剑传动是否达到发行上市条件进行综合评估,协助新剑传动按相关规定准备首次公开发行股票并上市申请文件。
新剑传动深耕丝杠
新剑传动成立于1999年1月,主要产品包括滚轧成型蜗杆齿轮、座椅水平驱动器、行星滚柱丝杠-直线型电驱动关节、旋转型电驱动关节等,应用于半导体、通讯电子,汽车及新能源、智能汽车,人形机器人,无人机,工程机械等行业。

其中,丝杠是人形机器人价值量最高的核心硬件,也是新剑传动最为市场关注的产品。从设计结构而言,丝杠分为滑动丝杠、滚珠丝杠、滚柱丝杠等,多数产品在汽车制造、自动化生产线上已有成熟应用。凭借高精度、高承载和长寿命的特性,行星滚柱丝杠成为人形机器人关节控制的核心部件。
行星滚柱丝杠被视为人形机器人的“关节”与“肌腱”,用于实现旋转与直线运动的转换。其应用于人形机器人关节驱动和运动控制,如手臂、腿部以及灵巧手等,是实现精准移动和稳定支撑的重要部件。
上证报记者从产业链人士处获悉,按照当前的价格标准,在一台人形机器人中,丝杠的价值量占比约为20%。


产能建设方面,新剑传动已经先人一步。早在2024年12月,新剑传动总部暨年产100万台人形机器人及汽车行星滚柱丝杠产业化项目建设用地正式过审。
此外,有市场消息称,特斯拉于2025年9月底向新剑传动下达了量产的灵巧手总成订单,量级在1000台或以上。这一消息释出后,也带动了人形机器人T链板块大涨。
目前来看,五洲新春(维权)是与新剑传动绑定最深的A股公司之一。该公司于2025年3月与新剑传动签订了《战略合作框架协议》,双方将进一步推动行星滚柱丝杠、微型滚珠丝杠等零部件产品和智能汽车用丝杠产品的生产配套,并根据需要完成相应产品开发、送样等工作。
长期以来,行星滚柱丝杠被海外企业垄断,但这一现状正在逐步改变。记者梳理发现,双林股份、震裕科技等多家国内汽车零部件上市公司通过自研、股权收购等方式,相继切入行星滚柱丝杠赛道。
前述产业链人士认为,与人形机器人本体厂商一样,供应链还处于小规模试错、“投石问路”阶段。但是,随着人形机器人的生产节奏渐趋明确,在尺寸与性能之间实现更好平衡、成本更低的丝杠产品,有望获得更大竞争优势。
Optimus第三代发布在即
“2026年的人形机器人板块,我们的研究重心只有T链。”近日,沪上一位券商分析师如是向记者说道。
类似于电动车,特斯拉在人形机器人行业依旧发挥着“鲶鱼效应”,一举一动都对A股相关板块有不小的影响。如果Optimus能按计划实现规模化量产,预计特斯拉将复刻电动车行业的发展轨迹,带动整个产业链的发展。
产品层面,特斯拉此前已经发布了Optimus第一代和第二代,二者均在实际场景中展开了训练,但距离大规模量产仍有不小距离。目前尚在“闭关”的Optimus第三代,被市场视为技术更成熟、最有望实现量产的一代。
2026年,则是Optimus第三代量产的关键节点。根据特斯拉CEO马斯克的规划,Optimus第三代将在2026第一季度发布,并在2026年年底前开启量产。
开源证券此前分析称,Optimus第三代机型定型后,特斯拉将进行大规模制造的测试,预期出货量预计为3万台至5万台;并可能同步开发面向未来大规模量产的Optimus第四代机型,同时对供应商产能建设、海外建厂等提出明确的要求。
二级市场方面,人形机器人板块近期情绪迎来回暖。中信建投研报分析称,特斯拉正引领全球“物理AI”产业变革,人形机器人作为其核心支柱之一,与智能驾驶共享FSD端到端大模型等技术底座,开启“数据-算法-硬件”闭环迭代。板块情绪持续回暖,催化一方面来自特斯拉Optimus V3 Q1发布在即、Gen3量产规划明确,另一方面,产业节奏进入实质兑现期。
中信建投认为,板块处于底部反弹阶段,市场持续博弈特斯拉2026年底百万台产线落地前景,预期上修有待新催化或量产进展验证。
不过,马斯克曾在人形机器人业务上多次“改口”,Optimus量产节点也不断延后,这也为其招致了不少批评声音。这一次Optimus量产能否顺利推进,还有待进一步观察。



发表评论
2026-01-11 16:58:45回复
2026-01-11 15:26:51回复
2026-01-11 21:33:44回复
2026-01-12 00:11:57回复
2026-01-11 20:43:35回复