登录新浪财经APP 搜索【信披】查看更多考评等级
炒股就看金麒麟分析师研报,权威,专业,及时,全面,助您挖掘潜力主题机会!
来源:中国基金报
【导读】退市九有及原董事长李明被罚,李明遭10年禁业
中国基金报记者 忆山
“退市不免责”再添新案例!
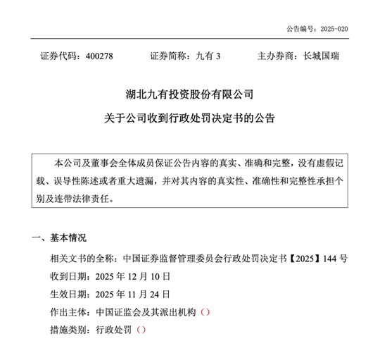
12月10日,于今年7月21日退市的湖北九有投资股份有限公司(以下简称九有投资)发布公告称,公司收到证监会下发的行政处罚决定书。
因未按规定披露关联交易、3年财报虚假记载,九有投资和公司原董事长李明合计被罚2350万元,同时,李明被市场禁入10年。
今年以来,退市监管持续保持高压态势。一方面,在“应退尽退”原则下,问题公司出清速度加快,沪深交易所触及重大违法强制退市的上市公司数量创历史新高;另一方面,“退市不免责”成为资本市场监管常态,数据显示,截至今年11月末,2024年以来共有73家退市公司累计被罚20亿元。

未按规定披露关联交易
年报虚假记载
经查,九有投资存在多项违法违规行为。
一是未按规定披露关联交易,2020年年度报告存在重大遗漏和虚假记载。
2020年,九有投资披露无偿受让亳州纵翔信息科技有限公司90%股权,交易金额达6397.32万元,占当期披露净资产的142.30%,公司将前述事项计入营业外收入,该事项实质为关联人李明对公司的无偿赠予,构成关联交易,九有投资未按规定披露该信息,也未在2020年年度报告中披露。
九有投资2020年年度报告在前述事项存在虚假记载,虚增营业外收入6397.32万元,虚减资本公积6397.32万元,虚增利润总额6397.32万元,占当期披露利润总额的471.03%。
二是2021年至2023年年度报告存在虚假记载。
2021年至2023年,子公司北京中广阳通过虚构服务业务的方式虚增收入和利润;2022年,子公司北京博铭锐创广告有限公司、北京汉诺睿雅公关顾问有限公司通过虚构营销业务的方式虚增收入和利润。九有投资2021年至2023年年度报告在前述事项存在虚假记载。
其中,2021年年度报告虚增营业收入4371.2万元,占当期披露营业收入的16.29%,虚增利润总额453万元,占当期披露利润总额绝对值的5.07%。
2022年年度报告虚增营业收入1.5亿元,占当期披露营业收入的49.44%,虚增利润总额1199.3万元,占当期披露利润总额绝对值的13.49%。
2023年年度报告虚增营业收入1.6亿元,占当期披露营业收入的40.64%,虚增利润总额1783.7万元,占当期披露利润总额绝对值的27.61%。
原董事长被市场禁入10年
根据当事人违法行为的事实、性质、情节与社会危害程度,依据《证券法》第一百九十七条第二款的规定,证监会决定:
一、对九有投资责令改正,给予警告,并处以850万元罚款;
二、对原实控人、时任董事长李明给予警告,并处以1500万元罚款,其中作为直接负责的主管人员罚款500万元,作为实际控制人罚款1000万元。
由于李明在相关信息披露违法行为中起决策、组织、指使作用,情节较为严重。证监会决定对其采取10年证券市场禁入措施。
同日,上交所作出纪律处分决定:对九有投资及原实际控制人、时任董事长李明予以公开谴责,并公开认定李明10年不适合担任上市公司董事、监事、高级管理人员。对其他有关责任主体将依规另行处理。



发表评论
2025-12-11 05:53:08回复
2025-12-11 15:06:26回复
2025-12-11 08:43:23回复