国产和进口药占比大致相当,6款新药在中国上市仅1年左右。
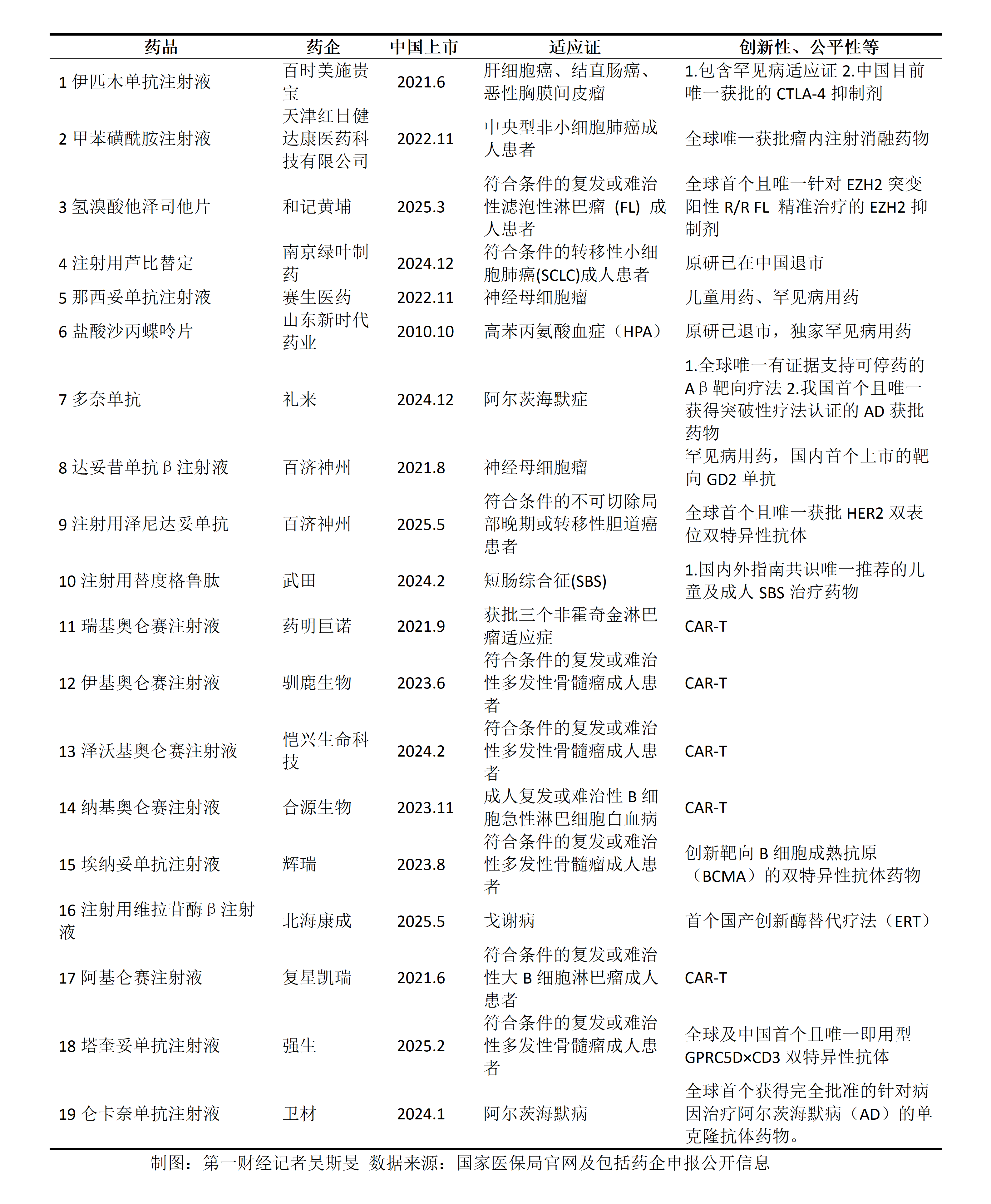
备受创新药产业界关注的首版商保创新药目录清单终于“出炉”,共计纳入18家创新药企的19种新药。
第一财经进一步梳理发现,国产和进口药占比大致相当,6款新药在中国上市仅1年左右。从治疗领域来看,肿瘤药占比达七成,其中包含5款“天价抗癌药”CAR-T产品。
此外,多款罕见病用药和阿尔茨海默病治疗用药也或因为纳入商保创新药目录,有望迎来更广阔的商保支付空间和“进院”的政策优待。
为何仅19种药品入选
12月7日,2025年国家医保药品目录及首版商保创新药目录在广州发布,19种药品纳入首版商保创新药目录。

另据国家医保局此前披露信息,今年共有121个药品通用名通过商保创新药目录的形式审查,参与商保创新药目录价格协商的药品共24个。
也就是说,从通过形式审查到最终入选,首版商保创新药目录“宽进严出”,入选率约16%。
这大致符合业界预期。曾有多名地方医保部门和商保公司人士对第一财经表示,对于最可能率先衔接商保创新药目录的商保产品——惠民保,特药清单俨然成为标配,大部分地方惠民保特药目录已涵盖50~100种药品,部分城市还会单独设置CAR-T药品保障清单。在此背景下,一旦商保创新药目录发布,地方或需要对已完成精算的惠民保产品再度调整特药目录。
与此同时,每年进入基本医保目录的创新药数量保持增势,“国谈药”进院压力仍较大。按照国家医保局政策,谈判药品和商保创新药目录内药品均可不受“一品两规”限制,不得以医保总额限制、医疗机构用药目录数量限制、药占比等为由影响药品落地,且均有望被医保支付方式改革中的特例单议政策所惠及。
在此背景下,如果商保创新药目录涵盖药品数量过多,反而不易于落地。更不要说在原先地方惠民保的特药使用中,往往由参保人通过指定的DTP药房(直接面向患者提供更有价值的专业服务的药房)取药,并不涉及医院药事管理。此外,近一两年来,多地还陆续发布地方版创新药目录,相关支持政策也涵盖提高商保可及性,打通“进院”环节等。多重政策如何衔接,仍需要更多落地细则和各地创新实践。
除了商保创新药目录内新增纳入的19种创新药,在今年国家基本医保药品目录新增的114种药品中,也包含了50种一类创新药,总体成功率88%,较2024年的76%再度提高。
国家医保局7日发布的“关于印发《国家基本医疗保险、生育保险和工伤保险药品目录》以及《商业健康保险创新药品目录》(2025年)的通知”中明确,各地要积极推进今年新增“国谈药”进院,与此同时,也要积极推进商保创新药目录药品配备使用。商保创新药目录内药品的挂网、配备工作原则上参照医保谈判药品执行,保障临床诊疗需求和患者合理用药权益。
“所以,无论是考虑商保产品的衔接,还是考虑地方对‘双目录’药品‘进院’政策的落地,首版商保创新药目录的药品数量控制在20个左右,比较稳妥。”一名接近地方医保局的受访人士说。
医疗战略咨询公司Latitude Health创始人赵衡在接受第一财经采访时则表示,短期来看,这些纳入商保创新药目录的药品,院内市场的拓宽可能不会一蹴而就,院外市场仍将为衔接的重点。
国家医保局在前述通知中也提到,各省医保部门可探索支持医保定点零售药店配备商保创新药目录内药品,并做好医疗机构和零售药店终端价格监测。
适应证人数普遍较少,商保预期杠杆效应大
根据第一财经记者梳理,首版商保创新药目录内药品至少存在四个共性特征:一是适应证人群基数小或用药指征明确,无临床滥用风险,且适应证人群在全国分布较分散,地方惠民保或商保产品实际赔付压力不大;二是创新性高或为填补临床空白、罕见病用药、儿童用药等领域的高价创新药,与基本医保内药品的适应证互为补充,商保预期价格杠杆效应大;三是疗效和安全性数据较为充分;四是商保理赔数据充分,多款药品已被纳入近几百款百万医疗险和惠民保产品中。
比如,首版商保创新药目录涵盖的肿瘤治疗用药最多,达到14种。但与新增纳入基本医保目录内的肿瘤治疗用药相比,这14种药品多为肿瘤三线治疗用药或罕见肿瘤治疗用药,目标人群有限。
以百济神州的达妥昔单抗β注射液为例,该药用于治疗“初治高危”和“复发/难治性”神经母细胞瘤,神经母细胞瘤为《第二批罕见病目录》内病种,也被称为“儿童肿瘤之王”,在国内适应证患者人数约4500人。该药在2021年于中国上市后,曾一度参加基本医保目录的谈判,但最终因为价格高、保障人群少等因素而“折戟”。不过,“高价值”“出险概率低”却恰恰符合商保获客、风控的要求。此外,记者注意到,相关企业在递交给国家医保局的申报药品信息中还透露,该药在国内定价已为“全球最低价”。
被称为“天价抗癌药”的CAR-T类产品自参与此次国家医保局组织的“双目录”谈判以来,就是业界关注的明星产品。最终,5款CAR-T产品入选,在国内已上市CAR-T产品(8款)中占比过半。
“CAR-T药品自在国内上市以来,就含有商保创新基因。”一名受访商保业界人士举例说,CAR-T类药品为定制化、一次性输注产品,且说明书明确要求临床治疗须在经上市许可持有人评估和认证的医疗机构内进行,所以尽管价格高,但无滥用风险,且纳入商保后对人群有广泛吸引力。目前,从相关药品的实际市场放量来看,商保支付已成为密不可分的一环。
不过,值得注意的是,这些纳入商保创新药目录内的肿瘤用药在治疗领域存在一定的同质化,甚至为相同机制、在临床指南地位和患者生命周期上也同样相仿的新药。具体来说,在这19款目录内药品中,驯鹿生物的伊基奥仑赛注射液、恺兴生命的泽沃基奥仑赛注射液这两款CAR-T产品,以及两款进口的双特异性抗体药物——强生的塔奎妥单抗注射液和辉瑞的埃纳妥单抗注射液,均为用于复发或难治性多发性骨髓瘤成人患者的后线用药。
上海市卫生和健康发展研究中心主任金春林就此对第一财经分析称,一方面,在近年来新上市的肿瘤治疗用药中,疗效确切、创新性高但明显超过基本医保支付阈值的创新药数量多,故而从概率上来看,这些药被纳入商保创新药目录的可能性也更大;另一方面,适应证相同、机制相近的高价药同时被纳入目录,在一定程度上可以增加患者用药的选择性,也有利于后续真实世界证据的积累和药品对照试验的开展。
一名受访商保专家补充提到,首先,不同于国家医保局是基本医保目录的唯一支付方,商保创新药目录是以推荐的形式,给市场上所有商保主体提供参考。所以,在国家医保局“搭台子”的过程中,没有必要将同类药品进行“二选一”,后续不同商保公司可以根据不同的商保产品,选择合适的药品与创新药企进行谈判;其次,随着市场竞争加剧,无论是CAR-T类药品还是阿尔茨海默症治疗用药,相关药物疗效安全性数据等维度,确实存在相似的地方。当国家医保局提出通过商保创新药目录,予以创新药更多的配套支持政策时,同类药品的共同纳入或有利于这些高价高值药品在商保市场上更充分地竞争,最终惠及患者。
罕见病用药也是首版商保创新药目录聚焦的一大重点。在药品清单中,涵盖罕见疾病至少5种,包含神经母细胞瘤、恶性胸膜间皮瘤、高苯丙氨酸血症(HPA)、短肠综合征(SBS)和戈谢病。
其中,还涵盖了数款原研药退出中国市场或填补国内临床空白的临床急需用药,首版商保创新药目录中国内上市时间“最早”的药品和“最新”的药品(目录内两款药品为今年5月上市),均属于这一队列。
其中,山东新时代药业仿制研发,用于治疗高苯丙氨酸血症(HPA)的盐酸沙丙蝶呤片于2010年10月上市,为独家罕见病用药,其活性成分纳入《临床急需境外新药名单 (第二批)》;北海康成用于治疗戈谢病的新药注射用维拉苷酶β注射液于2025年5月上市,系首个国产创新酶替代疗法(ERT),也是国内首个顺利通过分段生产试点品种注册核查与上市前GMP符合性检查的创新生物药,能够以更低成本提供与进口药物相当的疗效。
与前述恶性肿瘤、罕见病治疗用药相比,慢病领域的创新药因为适应证人群广,赔付风险难控,长期以来,鲜有商保产品将其纳入特药清单,单列保障责任。在今年的商保创新药目录申报中,如降糖减重新药司美格鲁肽、失眠新药莱博雷生、阿尔茨海默病治疗用药仑卡奈单抗注射液和多奈单抗等慢病领域创新药,均通过了商保创新药目录的形式审查,药企试图通过纳入目录申报,以打开商保支付空间。而最终,仅有用于阿尔茨海默病治疗的两款新药成功入选。
多名受访业界人士认为,这背后可能与阿尔茨海默病领域用药指证明确、使用前需达到明确的生物标志物指标,临床滥用风险小,且人口老龄化加剧,临床需求缺口大等因素相关。
赵衡认为,对于适应证人群基数大的药品,即便纳入商保产品的特药清单,保司后续也可能通过控制报销范围和赔付金额等方式进行风控。比如,界定病情需要进展到什么程度才能报销,将赔付比例控制在一定数额内,处方开具前必须由保司先授权等。
近期,在北京2026年版惠民保中,前述阿尔茨海默病治疗用药仑卡奈单抗注射液已被当地新增纳入特药目录。但总体来看,在多地上新的2026年惠民保产品中,涵盖阿尔茨海默病等慢病治疗领域新药的城市惠民保产品还很少。
金春林认为,尽管不少城市明年的惠民保产品已经发布或已完成测算,但也不排除在首版商保创新药目录发布后,各地再依据该目录进行特药目录等相关保障责任的更新。
“各地医保部门要会同有关部门推动多层次医疗保障体系建设,积极支持普惠型商业健康保险发展,商保创新药目录推荐商业健康保险、医疗互助等多层次医疗保障体系参考使用。支持商保机构根据商保创新药目录设计新产品、更新赔付范围、调整赔付方式,更好满足患者用药需求,切实减轻患者医疗费用负担。”国家医保局称。



发表评论
2025-12-08 06:05:25回复
2025-12-08 09:48:27回复
2025-12-08 15:06:49回复
2025-12-08 14:52:03回复