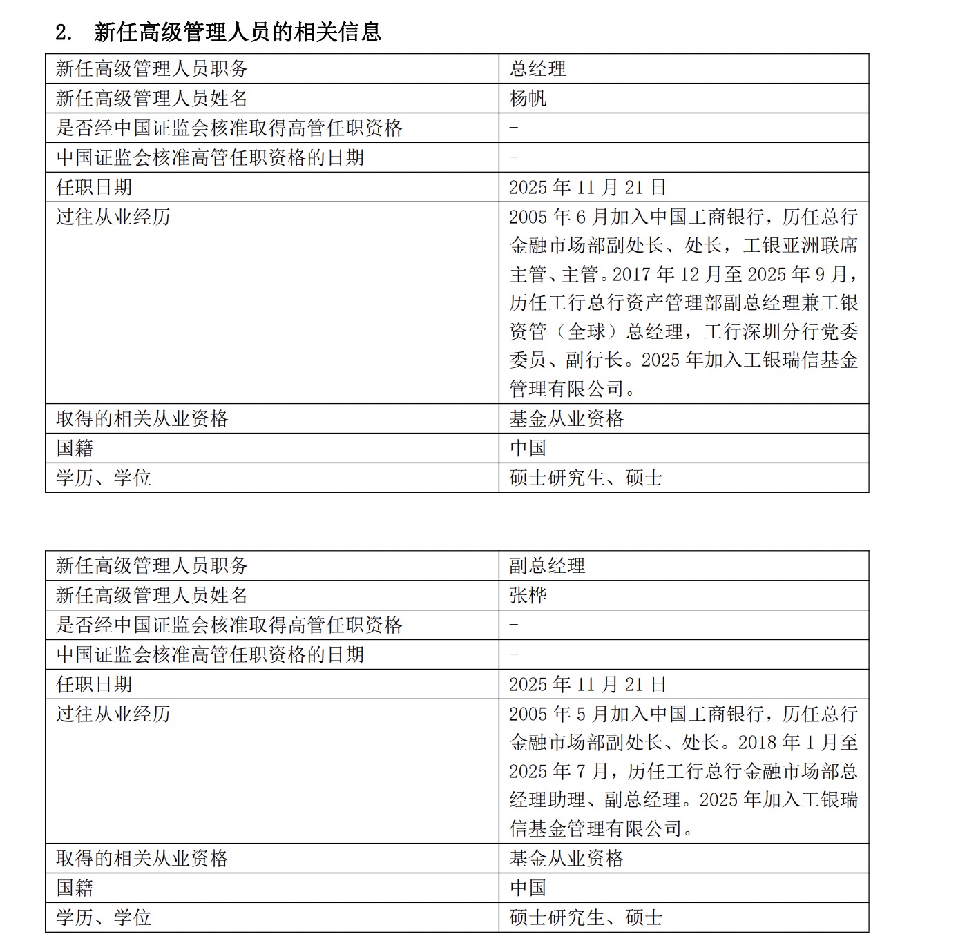
财联社11月21日讯(记者封其娟)工银瑞信于11月21日晚间官宣了最新高管任命,杨帆、张桦将分别出任公司总经理、副总。自前任总经理高翀因工作调动卸任后,时隔3个月,工银瑞信迎来新一任掌舵者。
据公开履历,两位新任高管均出身大股东工商银行,同在2005年加入工商银行,又都在2025年加入工银瑞信。杨帆自加入工商银行后,履历覆盖金融市场、跨境业务、资产管理、分行经营等多个核心领域;同样为工行体系内成长起来的金融高管,张桦长期深耕总行金融市场部。

业内人士认为,两员资管领域资深老将的同时到任,标志着控股股东工商银行对工银瑞信的支持与协同持续加强。公司将继续保持稳进态势,为下一步发展打好坚实基础。
本次总经理补位是工银瑞信年内高管梯队建设的关键一步。早在5月,公司已率先完成了风控条线的高管调整,年内逐步完成风控与经营两条主线的高管调整。
除董事长、总经理等核心管理岗位的人事调整,值得注意的是,在公募行业数字化转型持续提速的行业背景下,年内公募机构首席信息官变动数据同比呈现增加态势。据wind数据,今年以来38家公募机构变更首席信息官,变动人数为52人;去年同期25家公募机构变更首席信息官,变动人数为34人。
总经理补位前,风控岗高管此前已调整
工银瑞信的最新人事布局标志着自8月底前任总经理高翀工作调动后、由董事长赵桂才代行职责的过渡期顺利结束。此次人事任命不仅填补了总经理空缺,更通过引入具备跨部门、跨职能经验的“工行系”高管。
履历显示,加入工银瑞信前,杨帆历任工行总行金融市场部副处长、处长,工银亚洲联席主管、主管。2017 年12 月至2025 年9 月,历任工行总行资产管理部副总经理兼工银资管(全球)总经理,工行深圳分行党委委员、副行长;历任总行金融市场部副处长、处长。
张桦历任总行金融市场部副处长、处长。2018 年1 月至2025 年 7 月,历任工行总行金融市场部总经理助理、副总经理。
有行业人士称,张桦在金融市场和资产管理领域具有丰富的投资交易和管理经验,此前分管领域的发展与创新成果突出。
今年5月,工银瑞信先对合规风控岗位高管进行了调整。郝炜因岗位调整,卸任副总一职,转任公司督察长、风险官。而原督察长、风险官朱碧艳,则转任公司资深专家。
截至今年三季度末,工银瑞信公募总资管规模为2.3万亿元。据国泰海通统计,工银瑞信近七年、五年、三年绝对收益率在权益类大型公司中排名均位列前三,超额收益率近七年、五年、三年分别为第二、第三和第二。
除公募业务外,养老金业务成为其重要的增长引擎,总规模、业绩均居全行业领先地位,据人社部数据,截至今年二季度末,工银瑞信管理的企业年金单一计划固定收益类组合和含权类组合近三年累计收益率分别为10.89%和10.67% ,双组合收益率均超10%,处于行业前列。
凭借各项业务的均衡稳健发展,2025年上半年,工银瑞信实现净利润17.45亿元,全行业居前。在IPE“全球资管500强”榜单中,工银瑞信成为跻身百强的9家中国机构之一,位列第96名。
数字化转型推高公募CIO变动
据wind统计,截至11月21日,年内已有154家公募机构旗下401位高层人士出现变动调整。其中,出现董事长、总经理、副总、督察长、首席信息官、总裁变动的公募机构分别有50家、39家、99家、26家、38家、15家。
去年同期,147家公募机构旗下402位高层人士完成变更。其中,出现董事长、总经理、副总、督察长、首席信息官、总裁变动的公募机构分别有43家、47家、88家、25家、25家、16家。
可以看到,今年以来公募高层变动的数据与去年同期基本持平。从结构上看,副总职务变动仍是调整频率最高的核心管理岗位。
对比去年同期,首席信息官职位变动机构数量从25家增至38家,或在一定程度反映出公募行业持续深化数字化转型、提升科技治理能力的趋势。
从月度数据看,尽管11月尚未结束,公募高层变更总人数已有49人,这一数字在年内各月中暂列第二,仅次于3月的62人。
自10月以来,多家公募基金相继完成董事长、总经理等关键职务的换届与补位。
10 月 17 日,兴业基金原董事长叶文煌因年龄原因离任,刘宗治接任董事长及法定代表人;10月22日,鹏安基金董事长张国勇退休卸任,杨彬出任董事长;同月28 日,华泰柏瑞基金正式任命前华泰证券资管董事长崔春为总经理,终结了董事长贾波代行相关职责的过渡状态。
11月7 日,兴证全球基金宣布管理层晋升调整,原总经理庄园芳升任董事长,原副总陈锦泉自11月6日起同步接任总经理及财务负责人;11月12 日,博时基金公告党委副书记陈宇正式接任总经理。
(文章来源:财联社)



发表评论
2025-11-22 07:24:44回复
2025-11-22 11:45:12回复
2025-11-22 13:25:34回复